AI+ gratis testen
Abo
Newsletter
E-Paper
Webinare
Whitepaper
Events
AI+ gratis testen
Abo
Newsletter
E-Paper
Webinare
Whitepaper
Events
PLUS-Artikel
Hersteller & Zulieferer
Technik & Entwicklung
Produktion & Logistik
Werkstoffe & Nachhaltigkeit
Unternehmensprofile
PLUS-Artikel
Aktuelle Beiträge aus
"PLUS-Artikel"
China Automotive Insider
Die Trends der chinesischen Autoindustrie im Jahr 2026
China Market Insider
Der Kampf um die Schwarzmasse
Automesse
Brüssel Motor Show: Das neue Genf
CES 2026
Der Chat-GPT-Moment fürs autonome Fahren
Hersteller & Zulieferer
Aktuelle Beiträge aus
"Hersteller & Zulieferer"
Insolvenzanalyse
Automobilzulieferer 2026: Das nächste harte Jahr
Elektromobilität
E-Auto-Förderung: So viel Zuschuss ist möglich
Personalien
Elring Klinger und Kögel Trailer: Die Personalien der Woche
Praxistest
Cupra Terramar 1.5 E-Hybrid als limitierte America’s-Cup-Edition
Technik & Entwicklung
Aktuelle Beiträge aus
"Technik & Entwicklung"
Leistungshalbleiter
Rohm kooperiert mit Tata Electronics
Chiplet
Europäische Initiative für Chiplet-Technik in Fahrzeugen gegründet
Humanoide Roboter
Neura Robotics und Bosch entwickeln Hard- und Software
Automatisiertes Fahren
Iveco und Plus AI: Autonome Trucks in Spanien
Produktion & Logistik
Aktuelle Beiträge aus
"Produktion & Logistik"
Zulieferer
ZF Foxconn eröffnet E-Achsfertigung in Debrecen
Robotik
Schaeffler und Humanoid schließen Partnerschaft
CES 2026
Mobileye kauft Hersteller humanoider Roboter
Hochvolttest
Roboter übernimmt gefährlichen Hochspannungs-Job
Werkstoffe & Nachhaltigkeit
Aktuelle Beiträge aus
"Werkstoffe & Nachhaltigkeit"
China Market Insider
Der Kampf um die Schwarzmasse
Zulieferer
GMH fusioniert drei Schmiedewerke
Aftermarket
Mercedes Tomorrow XX: Mehr Recycling, leichtere Reparaturen
Kreislaufwirtschaft
BMW beginnt Direktrecycling von Batteriezellen
Unternehmensprofile
mehr...
Anmelden
VDW Verein Deutscher Werkzeugmaschinenfabriken e.V.
Aktuelles
Webinare
Whitepaper
Karrierechancen
Nachricht senden
Alle
Nachrichten
Produkte
Bilder
Videos
Veranstaltungen
Downloads
zurück
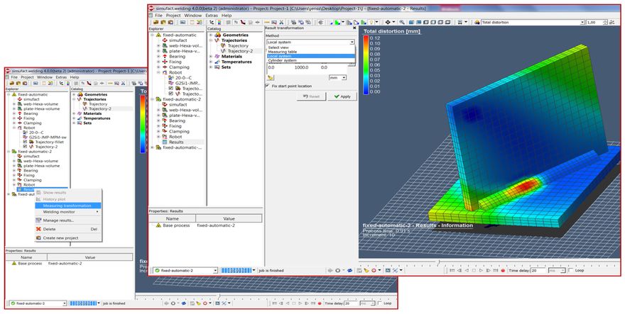
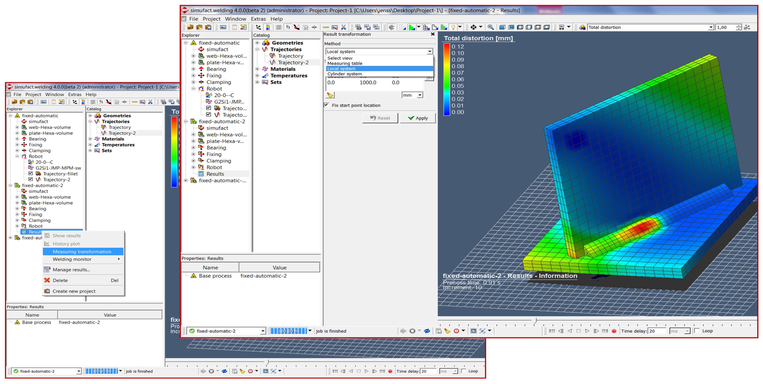
Schweißprozesse mit Simufact.welding abbilden
(Simufact Engineering GmbH)
13/14